深圳市建设工程计价费率标准(2018)
编者按:
本费率标准根据《深圳市建设工程计价规程(2017)》、《建设工程工程量清单计价规范》(GB50500-2013)和《深圳市建筑安装工程费用项目组成》所规定的有关项目的特征及内容编制而成,所公布费率包括参考范围和推荐费率。
深圳市建设工程计价费率标准(2018)
一、总则
(一)本费率标准根据《深圳市建设工程计价规程(2017)》、《建设工程工程量清单计价规范》(GB50500-2013)和《深圳市建筑安装工程费用项目组成》所规定的有关项目的特征及内容编制而成,所公布费率包括参考范围和推荐费率。
(二)本费率标准适用于依据《深圳市建设工程计价规程》等计价标准编制建设工程造价成果文件,确定工程造价。
(三)除另有规定外,编制招标控制价应当依据本费率标准的推荐费率计算。
(四)投标人编制投标报价时不宜超出本费率标准规定的各项目费率参考范围。
(五)部分费用项目未公布推荐费率,使用时应根据招标文件的要求在费率参考范围中确定合适的费率进行计算。
二、分部分项工程费
(一)企业管理费
1.综合单价构成中的企业管理费计算公式如下:
企业管理费:E=(人工费A+机械费C×0.1)×企业管理费费率a
2.根据目前本市建筑施工企业管理水平的实际情况,不区分专业工程,企业管理费费率参考范围为11%~27%,推荐费率为18%。
(二)利润
1.综合单价构成中的利润计算公式为:
利润:F=(人工费A+材料费B+机械费C+企业管理费E)×利润率b
2.根据国家公布的行业利润率水平和目前本市建筑施工企业的实际赢利情况,不区分专业工程,利润率参考范围为1%~9%,推荐费率为5%。采用装配式(预制率达到15%以上,装配率达到30%以上)等新技术、新工艺的利润率参考范围和推荐费率可适当提高1%~2%。
三、措施项目费
(一)安全文明施工措施费
计算公式:
安全文明施工措施费I=(X+Y1+Y2+Y3+Y4+Z)×费率i
其中:X-分部分项工程费;
Y1、Y2、Y3、Y4-分别为措施项目费中的“混凝土/钢筋混凝土模板及支架费”、“脚手架费”、“垂直运输机械费”、“大型机械设备进出场及安拆费”;
Z-其他项目费;
i-安全文明施工措施费费率,区分专业工程特征如表1所示,需跨专业借用子目时,应统一按发包项目的主体工程相应费率计算。
表1 安全文明施工措施费费率表(单位:%)
| 专业工程 费率 | 参考范围 | 推荐费率 | |
| 建筑工程 | 1.8~5.4 | 3.3 | |
| 地基处理与边坡支护、桩基工程 | 0.9~3.4 | 2.1 | |
| 机械施工土石方及基坑支护工程 | 1.0~3.9 | 2.2 | |
| 安装工程 | 0.5~2.1 | 1.2 | |
| 装饰工程 | 0.6~1.9 | 1.1 | |
| 园林建筑工程 | 0.9~3.6 | 1.7 | |
| 绿化工程 | 0.5~1.5 | 0.8 | |
| 钢结构工程 | 1.2~4.4 | 2.8 | |
| 房屋修缮工程 | 0.5~1.8 | 1.3 | |
| 市政工程 | 道路 | 0.8~3.0 | 2.0 |
| 桥梁 | 1.1~3.9 | 2.1 | |
| 水厂泵站 | 1.1~4.6 | 2.3 | |
| 交通设施 | 0.7~3.0 | 1.6 | |
| 市政维修 | 0.7~3.0 | 1.6 | |
| 其他 | 0.8~2.6 | 1.5 | |
| 轨道交通 | 土建工程 | 1.0~3.5 | 2.7 |
| 安装工程 | 0.5~2.1 | 1.2 | |
2、 安全文明施工措施费计费基数为500万以内的项目,安全文明施工费费率乘以1.2。
3、安全网、施工临时围挡、基坑内场地硬地化应按实际工程量另行计算。
4、安全文明施工措施费包含内容详见附件《安全文明施工措施费内容》,具体做法参见《深圳市建设工程安全文明施工标准》,执行推荐性标准的,可另行计算相应费用。
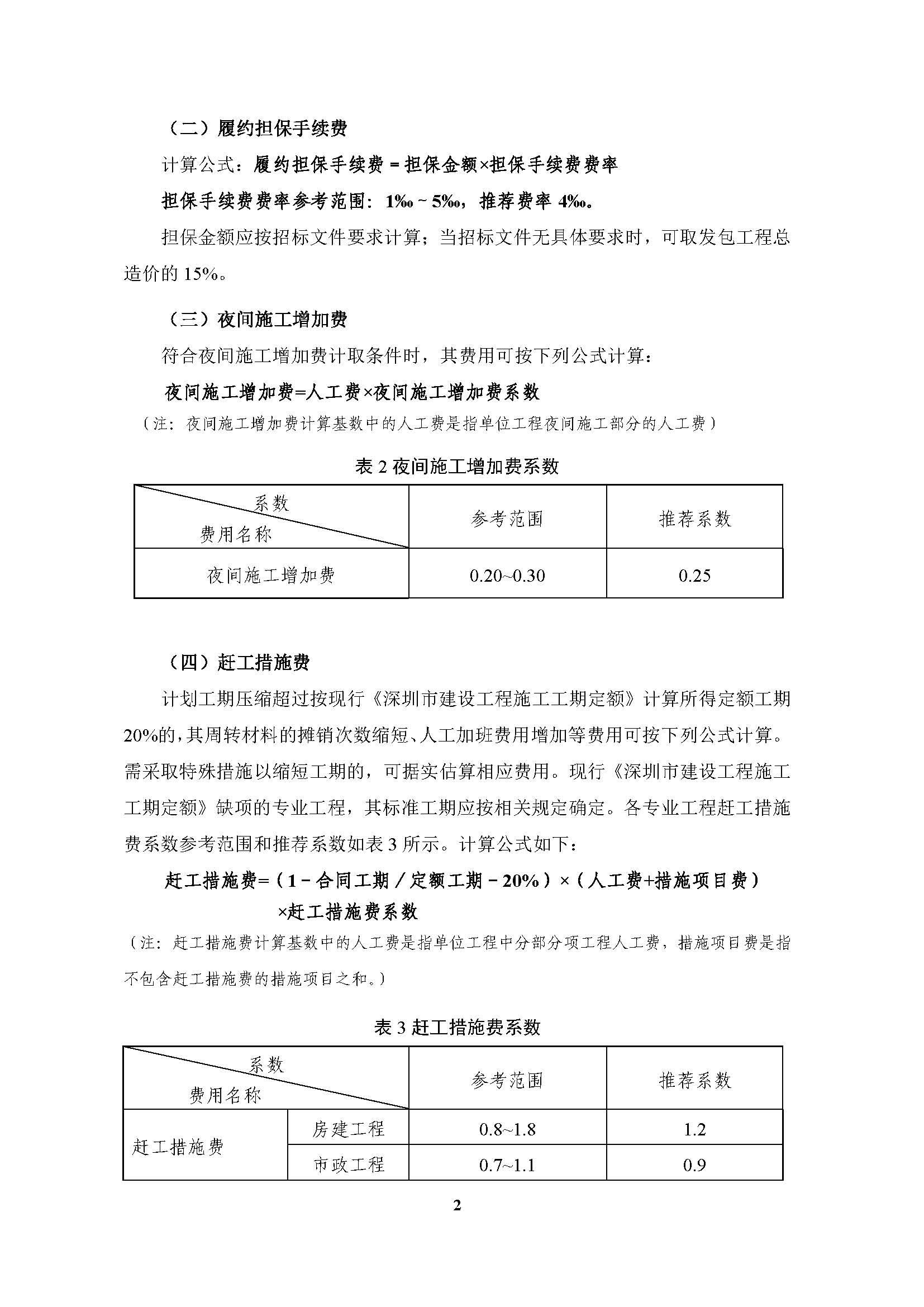
(二)履约担保手续费
计算公式:履约担保手续费=担保金额×担保手续费费率
担保手续费费率参考范围:1‰~5‰,推荐费率4‰。
担保金额应按招标文件要求计算;当招标文件无具体要求时,可取发包工程总造价的15%。
(三)夜间施工增加费
符合夜间施工增加费计取条件时,其费用可按下列公式计算:
夜间施工增加费=人工费×夜间施工增加费系数
(注:夜间施工增加费计算基数中的人工费是指单位工程夜间施工部分的人工费)
表2夜间施工增加费系数
| 系数 费用名称 |
参考范围 | 推荐系数 |
| 夜间施工增加费 | 0.20~0.30 | 0.25 |
(四)赶工措施费
计划工期压缩超过按现行《深圳市建设工程施工工期定额》计算所得定额工期20%的,其周转材料的摊销次数缩短、人工加班费用增加等费用可按下列公式计算。需采取特殊措施以缩短工期的,可据实估算相应费用。现行《深圳市建设工程施工工期定额》缺项的专业工程,其标准工期应按相关规定确定。各专业工程赶工措施费系数参考范围和推荐系数如表3所示。计算公式如下:
赶工措施费=(1-合同工期/定额工期-20%)×(人工费+措施项目费)
×赶工措施费系数
(注:赶工措施费计算基数中的人工费是指单位工程中分部分项工程人工费,措施项目费是指不包含赶工措施费的措施项目之和。)
表3赶工措施费系数
| 系数 费用名称 |
参考范围 | 推荐系数 | |
| 赶工措施费 | 房建工程 | 0.8~1.8 | 1.2 |
| 市政工程 | 0.7~1.1 | 0.9 | |
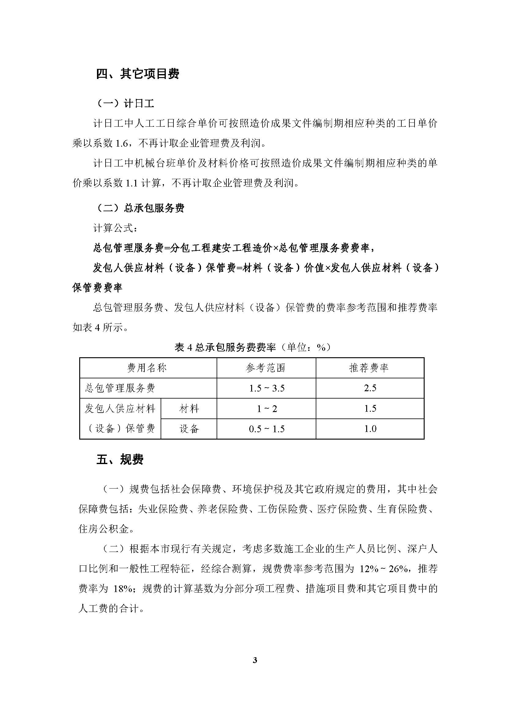
(一)计日工
计日工中人工工日综合单价可按照造价成果文件编制期相应种类的工日单价乘以系数1.6,不再计取企业管理费及利润。
计日工中机械台班单价及材料价格可按照造价成果文件编制期相应种类的单价乘以系数1.1计算,不再计取企业管理费及利润。
(二)总承包服务费
计算公式:
总包管理服务费=分包工程建安工程造价×总包管理服务费费率,
发包人供应材料(设备)保管费=材料(设备)价值×发包人供应材料(设备)保管费费率
总包管理服务费、发包人供应材料(设备)保管费的费率参考范围和推荐费率如表4所示。
表4总承包服务费费率(单位:%)
| 费用名称 | 参考范围 | 推荐费率 | |
| 总包管理服务费 | 1.5~3.5 | 2.5 | |
| 发包人供应材料 (设备)保管费 |
材料 | 1~2 | 1.5 |
| 设备 | 0.5~1.5 | 1.0 | |
(一)规费包括社会保障费、环境保护税及其它政府规定的费用,其中社会保障费包括:失业保险费、养老保险费、工伤保险费、医疗保险费、生育保险费、住房公积金。
(二)根据本市现行有关规定,考虑多数施工企业的生产人员比例、深户人口比例和一般性工程特征,经综合测算,规费费率参考范围为12%~26%,推荐费率为18%;规费的计算基数为分部分项工程费、措施项目费和其它项目费中的人工费的合计。
六、应纳税费
应纳税费=增值税应纳税额+城市维护建设税+教育费附加+地方教育费附加
其中:
增值税应纳税额=不含税建安工程造价×增值税综合应纳税费率;
发包人应在招标文件和合同中约定增值税的计税方法、结算原则,同时应考虑营改增对工程造价的影响,合理确定招标控制价。
承包人应根据自身管理水平,材料采购及机械配备等因素,考虑实际可抵扣进项税额,合理确定增值税综合应纳税费率进行自主报价。
表5.增值税综合应纳税费率表(单位:%)
| 参考范围 | 推荐费率 |
| 0.61~6.53 | 3.14% |
表6. 城市维护建设税、教育费附加及地方教育费附加税(费)率表(单位:%)
| 项目名称 | 税(费)率 |
| 城市维护建设税 | 7 |
| 教育费附加 | 3 |
| 地方教育费附加 | 2 |
明确为简易计税的建设项目的,承包人预算、结算的综合应纳税费率推荐值为3%。
七、暂列金额
计算公式:暂列金额=含税建安工程造价×暂列金额费率
暂列金额费率参考范围为5%~10%。
八、优质优价奖励
计算公式:优质优价奖励费=含税建安工程造价×优质优价奖励费费率
优质优价奖励费费率参考范围为1%~1.5%。
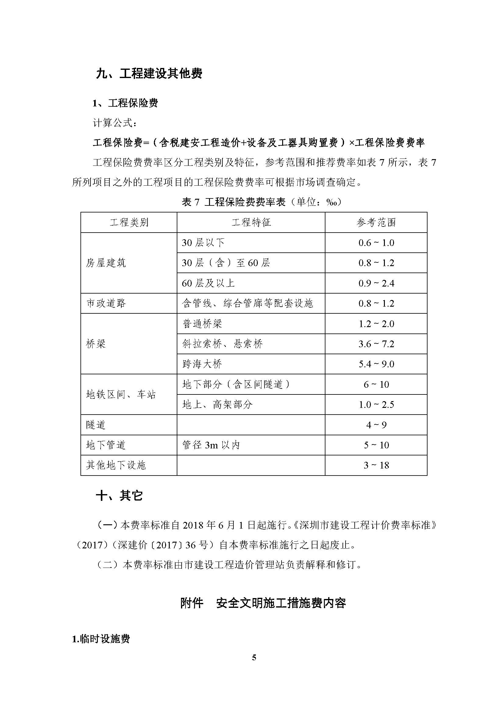
九、工程建设其他费
1、工程保险费
计算公式:
工程保险费=(含税建安工程造价+设备及工器具购置费)×工程保险费费率
工程保险费费率区分工程类别及特征,参考范围和推荐费率如表7所示,表7所列项目之外的工程项目的工程保险费费率可根据市场调查确定。
表7 工程保险费费率表(单位:‰)
| 工程类别 | 工程特征 | 参考范围 |
| 房屋建筑 | 30层以下 | 0.6~1.0 |
| 30层(含)至60层 | 0.8~1.2 | |
| 60层及以上 | 0.9~2.4 | |
| 市政道路 | 含管线、综合管廊等配套设施 | 0.8~1.2 |
| 桥梁 | 普通桥梁 | 1.2~2.0 |
| 斜拉索桥、悬索桥 | 3.6~7.2 | |
| 跨海大桥 | 5.4~9.0 | |
| 地铁区间、车站 | 地下部分(含区间隧道) | 6~10 |
| 地上、高架部分 | 1.0~2.5 | |
| 隧道 | 4~9 | |
| 地下管道 | 管径3m以内 | 5~10 |
| 其他地下设施 | 3~18 |
十、其它
(一)本费率标准自2018年6月1日起施行。《深圳市建设工程计价费率标准》(2017)(深建价〔2017〕36号)自本费率标准施行之日起废止。
(二)本费率标准由市建设工程造价管理站负责解释和修订。
附件 安全文明施工措施费内容
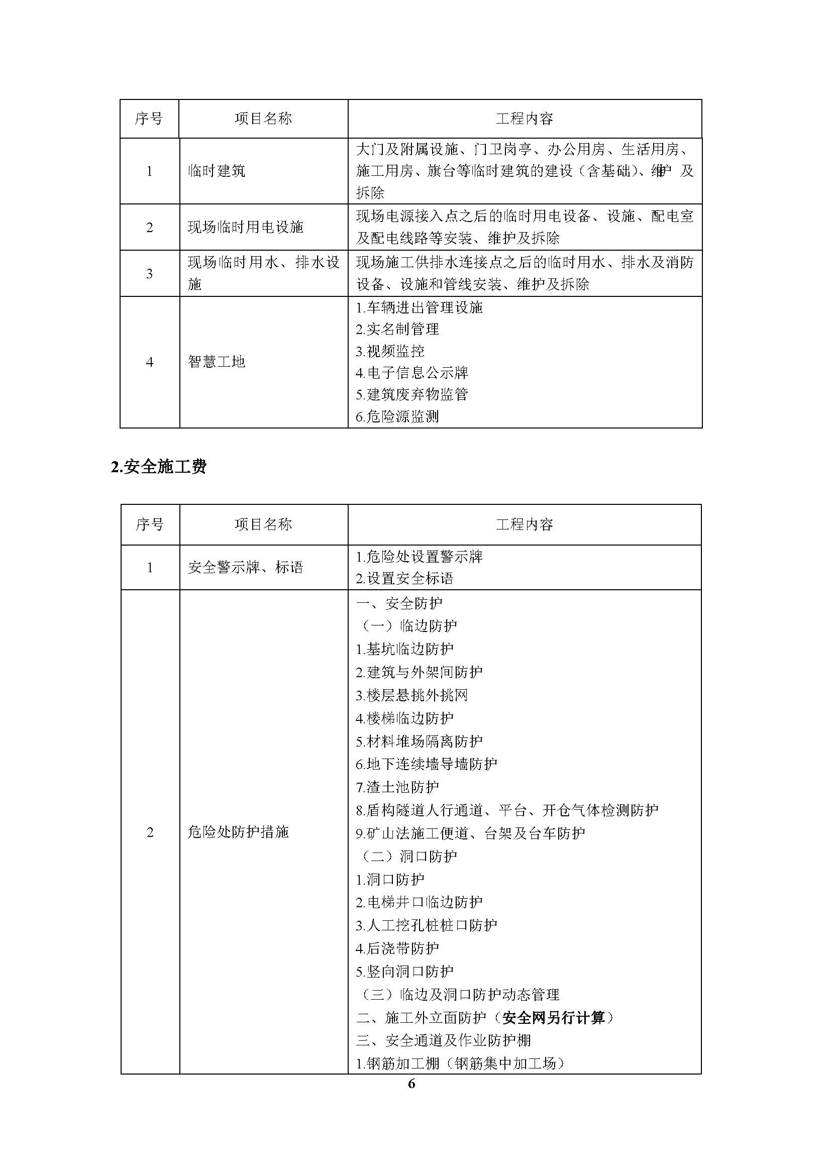
1.临时设施费| 序号 | 项目名称 | 工程内容 | ||
| 1 | 临时建筑 | 大门及附属设施、门卫岗亭、办公用房、生活用房、施工用房、旗台等临时建筑的建设(含基础)、维护及拆除 | ||
| 2 | 现场临时用电设施 | 现场电源接入点之后的临时用电设备、设施、配电室及配电线路等安装、维护及拆除 | ||
| 3 | 现场临时用水、排水设施 | 现场施工供排水连接点之后的临时用水、排水及消防设备、设施和管线安装、维护及拆除 | ||
| 4 | 智慧工地 | 1.车辆进出管理设施 2.实名制管理 3.视频监控 4.电子信息公示牌 5.建筑废弃物监管 6.危险源监测 |
||
2.安全施工费
| 序号 | 项目名称 | 工程内容 |
| 1 | 安全警示牌、标语 | 1.危险处设置警示牌 2.设置安全标语 |
| 2 | 危险处防护措施 | 一、安全防护 (一)临边防护 1.基坑临边防护 2.建筑与外架间防护 3.楼层悬挑外挑网 4.楼梯临边防护 5.材料堆场隔离防护 6.地下连续墙导墙防护 7.渣土池防护 8.盾构隧道人行通道、平台、开仓气体检测防护 9.矿山法施工便道、台架及台车防护 (二)洞口防护 1.洞口防护 2.电梯井口临边防护 3.人工挖孔桩桩口防护 4.后浇带防护 5.竖向洞口防护 (三)临边及洞口防护动态管理 二、施工外立面防护(安全网另行计算) 三、安全通道及作业防护棚 1.钢筋加工棚(钢筋集中加工场) 2.木工加工棚 3.配电箱防护棚 4.安全通道、施工电梯防护棚 5.泥浆池与泥浆防护棚 6.搅拌站防护 7.管片防护棚 8.竖井厂棚 9.隧道工程风水管防护 10.基坑防护棚 11.隧道通风降温设施 四、高处作业防护 1.移动式操作平台 2.钢筋工程高处作业 3.模板工程高处作业 4.高处动火作业 5.幕墙工程高处作业 6.钢结构工程高处作业 7.吊篮高处作业 五、起重机械防护 六、消防安全 1.消防栓与消防管网 2.消防水泵 3.消防器材 4.微型消防室 5.吸烟休息室 6.液化气瓶存储间 7.易燃易爆品管理 8.集中充电房与集中开水房 七、外电防护 八、人车分流及交通引导 |
| 3 | 作业人员防护 | 安全帽、安全带等劳保防护用具 |
| 4 | 安全培训、教育及检测 | 1.安全教育培训 2.特种设备检验检测 3.应急管理,包含应急体系、应急储备、应急演练、应急响应 4.危险性较大项目论证 5.起重吊装警戒措施 6.班前讲评台 7.安全培训室 |
3.文明施工费
| 序号 | 项目名称 | 工程内容 |
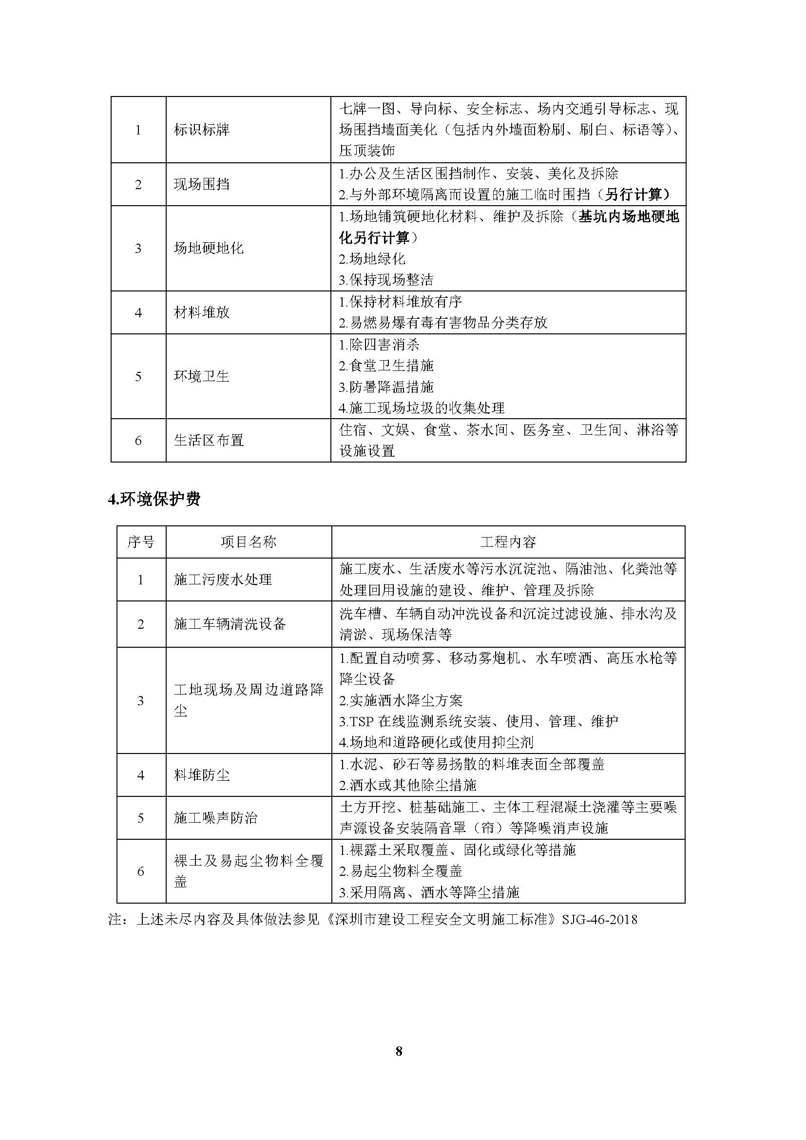
| 1 | 标识标牌 | 七牌一图、导向标、安全标志、场内交通引导标志、现场围挡墙面美化(包括内外墙面粉刷、刷白、标语等)、压顶装饰 |
| 2 | 现场围挡 | 1.办公及生活区围挡制作、安装、美化及拆除 2.与外部环境隔离而设置的施工临时围挡(另行计算) |
| 3 | 场地硬地化 | 1.场地铺筑硬地化材料、维护及拆除(基坑内场地硬地化另行计算) 2.场地绿化 3.保持现场整洁 |
| 4 | 材料堆放 | 1.保持材料堆放有序 2.易燃易爆有毒有害物品分类存放 |
| 5 | 环境卫生 | 1.除四害消杀 2.食堂卫生措施 3.防暑降温措施 4.施工现场垃圾的收集处理 |
| 6 | 生活区布置 | 住宿、文娱、食堂、茶水间、医务室、卫生间、淋浴等设施设置 |
4.环境保护费
| 序号 | 项目名称 | 工程内容 |
| 1 | 施工污废水处理 | 施工废水、生活废水等污水沉淀池、隔油池、化粪池等处理回用设施的建设、维护、管理及拆除 |
| 2 | 施工车辆清洗设备 | 洗车槽、车辆自动冲洗设备和沉淀过滤设施、排水沟及清淤、现场保洁等 |
| 3 | 工地现场及周边道路降尘 | 1.配置自动喷雾、移动雾炮机、水车喷洒、高压水枪等降尘设备 2.实施洒水降尘方案 3.TSP在线监测系统安装、使用、管理、维护 4.场地和道路硬化或使用抑尘剂 |
| 4 | 料堆防尘 | 1.水泥、砂石等易扬散的料堆表面全部覆盖 2.洒水或其他除尘措施 |
| 5 | 施工噪声防治 | 土方开挖、桩基础施工、主体工程混凝土浇灌等主要噪声源设备安装隔音罩(帘)等降噪消声设施 |
| 6 | 裸土及易起尘物料全覆盖 | 1.裸露土采取覆盖、固化或绿化等措施 2.易起尘物料全覆盖 3.采用隔离、洒水等降尘措施 |








