法律法规
住房和城乡建设部办公厅 交通运输部办公厅 水利部办公厅
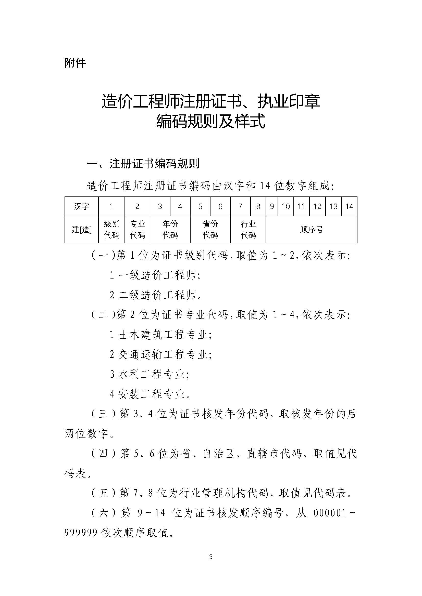
关于印发造价工程师注册证书、执业印章编码规则及样式的通知
各省、自治区、直辖市及新疆生产建设兵团住房和城乡建设厅(住房和城乡建设委、住房和城乡建设管委、住房和城乡建设局)、交通运输厅(局)、水利(水务)厅(局),国务院有关部门建设工程造价管理机构,各有关单位:
根据《住房城乡建设部 交通运输部 水利部 人力资源社会保障部关于印发<造价工程师职业资格制度规定><造价工程师职业资格考试实施办法>的通知》(建人〔2018〕67号),为统一造价工程师注册证书、执业印章管理,现将《造价工程师注册证书、执业印章编码规则及样式》印发你们,请遵照执行。
现行造价工程师注册证书、执业印章仍在有效期内的,可继续使用。
附件:造价工程师注册证书、执业印章编码规则及样式
中华人民共和国住房和城乡建设部办公厅
中华人民共和国交通运输部办公厅
中华人民共和国水利部办公厅
2020年3月18日










浏览相关文章


深耕厚积聚焦专注
全力办理委托事项
扎实维护合法权益

