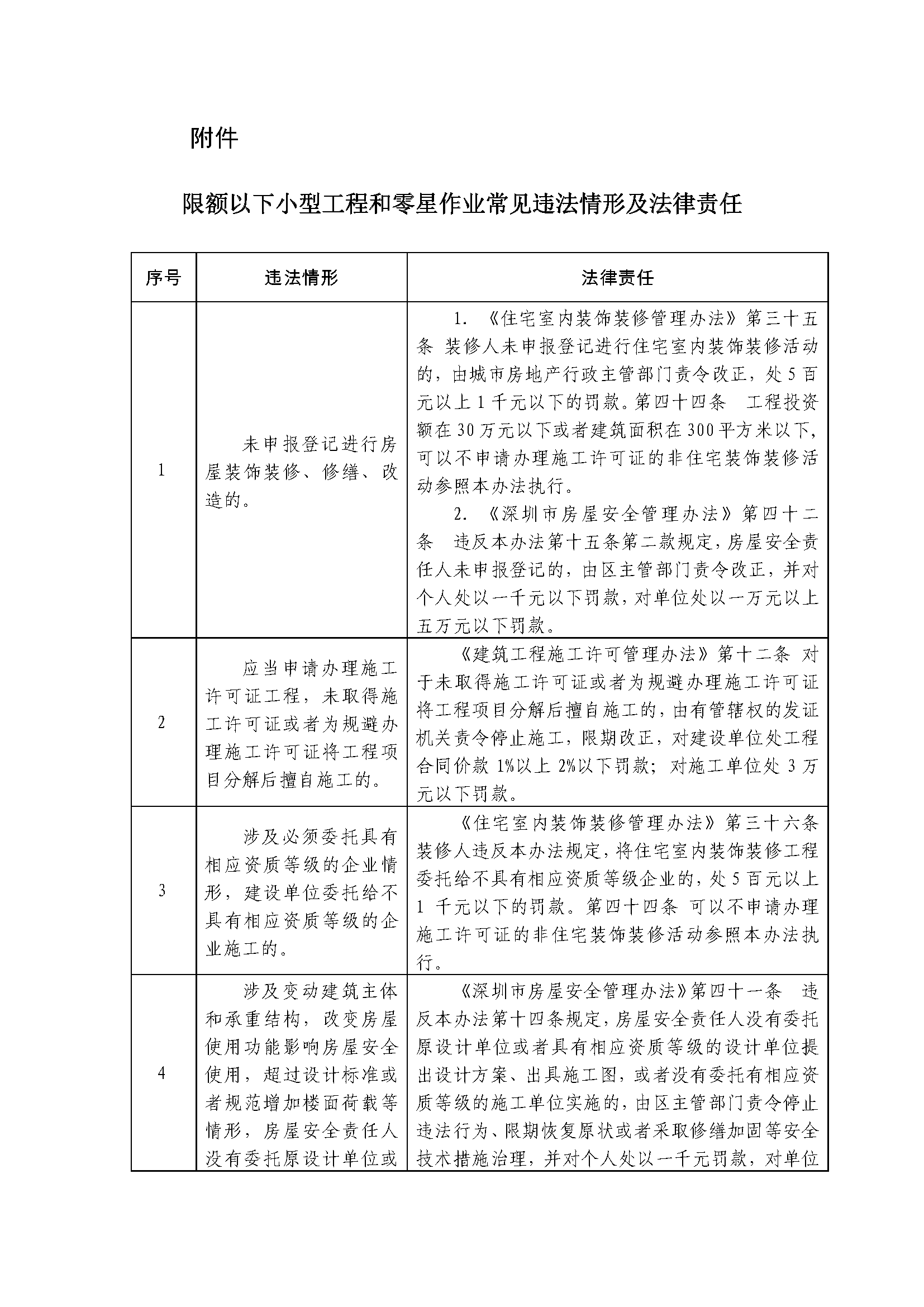
法律法规
深圳市人民政府办公厅关于印发深圳市限额以下小型工程和零星作业安全生产纳管办法的通知
深府办规〔2025〕3号
各区人民政府,市政府直属各单位:
《深圳市限额以下小型工程和零星作业安全生产纳管办法》已经市政府同意,现印发给你们,请认真组织实施。实施中遇到的问题,请径向市住房建设局、市应急管理局反映。
市政府办公厅
2025年5月1日
深圳市限额以下小型工程和零星作业安全生产纳管办法
第一章 总 则
第一条 为加强全市限额以下小型工程和零星作业安全生产管理,规范限额以下小型工程和零星作业安全生产,完善安全生产风险排查整治和责任倒查机制,强化和落实限额以下小型工程和零星作业安全生产责任,防止和减少安全事故发生,保障人民群众生命安全,依据《中华人民共和国建筑法》《中华人民共和国安全生产法》《建设工程安全生产管理条例》《广东省安全生产条例》《深圳经济特区安全生产监督管理条例》《深圳市房屋安全管理办法》等规定,结合本市实际,制定本办法。
第二条 本办法所称的限额以下小型工程,是指按规定可以不申请办理施工许可证的工程投资额在100万元以下(含100万元)或者建筑面积在500平方米以下(含500平方米)的小型工程(含土木工程、建筑工程、线路管道和设备安装工程及装修工程)。具体包括:
(一)限额以下的竣工验收合格后的住宅室内装饰装修工程;
(二)限额以下的公共建筑、商铺、办公楼、厂房等各类非住宅房屋装饰装修工程;
(三)限额以下的历史遗留违法建筑二次装修工程;
(四)限额以下的房屋保修、修缮、改造、加固工程;
(五)限额以下的电梯加装、改造、更换、拆除工程;
(六)限额以下的各类市政基础设施工程(涉及公共安全的桥梁、隧道、地下通道、燃气管道、锅炉、压力容器和压力管道等建设工程除外);
(七)其他限额以下的各类房屋建筑及其附属设施的建造和与其配套的线路、管道、设备的安装改造等施工活动。
如法律、法规、规章或者国家、省住房城乡建设主管部门依法对施工许可证办理限额进行调整的,本办法规定的限额以下标准相应予以调整。
第三条 存在以下情形之一的,判定为高风险小型工程:
(一)工程投资额>100万元但建筑面积≤500平方米的限额以下小型工程;建筑面积>500平方米但工程投资额≤100万元的限额以下小型工程;
(二)涉及变动建筑主体和承重结构的限额以下小型工程;
(三)限额以下的电梯加装、改造、更换、拆除工程;
(四)涉及人员密集场所动火作业的限额以下小型工程;
(五)涉及有限空间作业的限额以下小型工程;
(六)涉及开挖深度超过3米(含3米)的基坑(槽)土方开挖的限额以下小型工程;
(七)涉及搭设高度24米及以上的落地式钢管脚手架工程(包括采光井、电梯井脚手架)的限额以下小型工程;
(八)涉及起重吊装工程的限额以下小型工程;
(九)涉及《广东省住房和城乡建设厅关于房屋市政工程危险性较大的分部分项工程安全管理的实施细则》(粤建规范〔2019〕2号)明确的其他危险性较大的分部分项工程的限额以下小型工程。
高风险小型工程的判定标准由市建设工程主管部门定期发布更新。
第四条 本办法所称的零星作业,是指在公共区域进行的存在高处坠落、触电、物体打击、坍塌等特定安全风险且依法无需许可审批的非工程建设类生产作业经营活动。具体包括:
(一)空调、太阳能、雨棚、防盗网、管道、工业环保设备设施等非主体工程配套设备设施的安装、维护、拆除作业;
(二)建筑外墙清洗、修补、屋面检修等各类建筑外墙零星高处作业;
(三)户外小型广告及门楣招牌的安装、维护、拆除作业;
(四)新能源汽车、电动自行车充电设施的安装、维护、拆除作业;
(五)临时搭建舞台、看台、展台、布景等搭设、拆除作业;
(六)住宅区、公共场所绿化枝叶修剪;
(七)其他由市人民政府决定予以安全生产纳管的零星作业活动。
法律、法规、规章对上述作业活动的许可审批、安全监管另有规定的,应同时遵守相关规定。在居民住宅、生产经营单位内部(不涉及公共区域)进行的零星作业安全监管,按照有关法律法规执行,不适用本办法。
第五条 限额以下小型工程和零星作业禁止擅自变动房屋建筑主体和承重结构,禁止擅自改变房屋和附属设施用途,禁止擅自安装设施、设备影响房屋结构安全,禁止非法加建、改建、扩建房屋,如擅自增加层数、扩建地下室、在屋顶违章搭建等。
第六条 本市依托全市限额以下小型工程和零星作业登记纳管平台,按照服务与管理相结合的原则,实施信息化管理,采集限额以下小型工程和零星作业相关市场主体信用信息、现场影像和管理资料,推进数据共享,提升管理效能。
第二章 主体责任
第七条 限额以下小型工程的建设单位应履行以下安全生产主体责任:
(一)在限额以下小型工程开工前按本办法规定办理安全生产信息登记,依法接受安全生产监督管理、安全指导及教育培训;
(二)依法将限额以下小型工程委托给具备相应资质等级或者安全生产条件的生产经营单位进行施工;高风险小型工程施工必须委托给具有相应资质的企业承担;支持和鼓励建设单位委托监理单位或者第三方技术服务单位对限额以下小型工程进行工程监理或者建设管理;
(三)将限额以下小型工程信息登记回执、安全生产承诺书等内容张贴在工程主要入口处醒目位置,依法自觉接受、配合有关部门的监督管理,不得拒绝、阻碍有关部门依法依规对施工活动进行监督检查;
(四)依法履行工程质量安全首要责任,加强安全生产统一协调、管理,督促生产经营单位严格落实安全生产法律法规和相关技术标准,发现存在安全隐患或者违法违规行为的,应当立即制止;
(五)对物业管理区域内的房屋装饰装修,应当与物业管理单位签订装饰装修管理服务协议;
(六)应当按照法律、法规规定承担房屋安全管理责任,不得擅自变动建筑主体和承重结构。确需变动的,应当在施工前委托原设计单位或者具有相应资质等级的设计单位提出设计方案,并委托具有相应资质等级的施工单位实施;涉及增加使用荷载,改变房屋使用功能等影响房屋安全使用的,应当委托鉴定机构开展房屋安全鉴定,委托原设计单位或者具有相应资质等级的设计单位提出设计方案,并委托具有相应资质等级的施工单位实施,经建设单位验收后投入使用;
(七)对于限额以下合法、非单一产权、单元式既有住宅的电梯加装工程,应按现行相关指引要求实施;对于其它限额以下的电梯加装、改造工程,应依法依规落实工程规划、特种设备管理有关规定,并严格履行本条第一款第六项的有关程序;对于电梯更换、拆除工程,应当依法依规落实特种设备管理等有关规定;
(八)涉及人员密集场所动火作业的,应严格落实人员密集场所动火作业安全管理的若干措施;涉及动土作业的,应查清地下管线情况,并按规定签订有关保护协议,组织制订并严格落实地下管线保护措施要求;
(九)涉及拆改燃气管道及设施的,应当事先征求管道燃气企业的意见,并委托具有相应资质的单位实施;拆改施工完成后,经管道燃气企业安全检查合格后方可投入使用;
(十)及时支付工程资金,保障合理的工期和造价;采购的建筑材料、建筑构配件和设备应符合相关标准、规定和设计文件要求;
(十一)对于应当申请办理施工许可证的工程,应按规定办理施工许可报建手续,不得违法分解工程,规避申请办理施工许可证;
(十二)建设单位的安全生产责任不得因外包、转租、承包等合同约定而转移;
(十三)落实法律法规规定的其他安全生产责任和要求。
第八条 雇请他人进行零星作业的业主应依法履行以下安全生产主体责任:
(一)在零星作业前,按照本办法规定登记安全生产信息,依法接受安全生产监督管理及相关安全指导;
(二)对于涉及高处作业(特指专门或者经常在坠落高度基准面2米及以上有可能坠落的高处进行的作业)、电工作业、焊接与热切割作业等零星作业,应督促承揽业务的生产经营单位依法取得特种作业操作证;
(三)应督促被委托人和作业人员采取必要的安全措施,确保安全生产;发现存在安全隐患或者安全生产违法违规行为的,应当立即制止;
(四)应依法自觉接受、配合监管单位的监督管理,不得拒绝、阻碍监管单位依法依规对作业活动进行监督检查。
第九条 承接限额以下小型工程的勘察、设计单位应依法进行建设工程勘察、设计,严格执行工程建设强制性标准,并对建设工程勘察、设计的质量负责。
对涉及本办法第七条第一款第六项情形的,应充分查明房屋安全状况,严格按照标准规范要求进行设计、验算和复核,并向施工单位进行设计交底、提示安全风险。
第十条 承接限额以下小型工程或者零星作业的生产经营单位应依法对安全生产承担主体责任:
(一)严格按照法律法规及相关技术标准、规范开展施工或者作业活动,确保施工或者作业安全,并配合落实信息化管理有关工作,按要求将关键时点、风险节点的作业现场或者安全防护措施等影像资料上传至纳管平台,实现施工作业全过程信息化闭环监管;
(二)依法取得相应资质或者具备相应安全生产条件;承接高风险小型工程的,必须具有相应资质等级的企业资质证书及安全生产许可证;
(三)对从业人员进行安全生产教育培训,保证从业人员具备必要的安全生产知识,熟悉有关安全生产规章制度和操作规程,掌握本岗位的安全操作技能;不得安排未经安全生产教育和培训合格的从业人员上岗作业;施工或者作业前,现场管理人员应进行全面风险辨识评估,向施工作业人员进行安全生产作业交底,说明现场危险因素、作业安全要求和应急措施;
(四)建立健全全员安全生产责任体系,将安全生产责任落实到具体责任人员;加强施工或者作业现场的安全管理,并严格按照本办法第二十三条要求强化高风险小型工程安全管理,依法依规配备专业专职人员负责施工或者作业现场安全管理工作,及时排查整改事故隐患;
(五)保障安全生产经费的投入,严格落实各项安全生产措施,配备符合规范标准的安全防护用品和防护装置,督促进入现场及现场作业的人员正确穿戴和坚持使用安全防护用品;
(六)涉及特种作业的,应安排依法取得特种作业操作证人员从事相关特种作业;
(七)涉及《广东省安全生产条例》第三十五条和《深圳经济特区安全生产监督管理条例》第四十一条规定的吊装、动火、临时用电、悬吊、挖掘、拆除作业,有限空间作业,高处作业以及其他危险作业的,应编制专项作业方案,经本单位主要技术负责人或者分管安全生产的负责人审查同意,确认现场符合安全作业条件和要求后方可作业;涉及人员密集场所动火作业的,应严格落实人员密集场所动火作业安全管理的若干措施;
(八)依法严格落实对地铁隧道、油气管线等影响公共安全的公共设施设备的安全保护措施;涉及动土作业的,施工单位应根据查明的地下管线情况制订地下管线保护方案,落实保护措施;
(九)施工现场涉及使用危险化学品的,应当严格按照危险化学品安全相关规定管理;
(十)依法为从业人员缴纳工伤保险费;鼓励为从事高处施工或者作业等危险作业的从业人员购买意外伤害保险;限额以下小型工程的施工单位应按照法律法规有关规定投保安全生产责任保险;
(十一)严格落实封闭管理、噪声和扬尘控制等有关规定要求,严格落实建筑废弃物分类处置要求,通过合法途径开展清运消纳,并在登记纳管平台登记建筑废弃物拟去往的合法消纳场所名称,在完工注销时录入建筑废弃物排放与处置信息;
(十二)落实法律法规规定的其他安全生产责任和要求。
第三章 职责分工
第十一条 市住房建设、交通运输、水务等负有建设工程安全生产监管职责的主管部门(以下统称建设工程主管部门)依职责协调指导本行业领域限额以下小型工程安全生产的监督管理工作,制订发布本行业领域限额以下小型工程安全巡查工作指引。
市应急管理部门统筹全市零星作业安全纳管工作,各负有安全监管职责的部门,按照各自职责分工,负责协调指导相关零星作业安全生产违法行为的查处工作,制订发布相关零星作业安全巡查工作指引。
市城市管理、市场监管、卫生健康、教育、文化广电旅游体育及其他各行业主管部门,以及政府公共物业管理部门,应根据“管行业必须管安全、管业务必须管安全、管生产经营必须管安全”的要求,按照各自职责分工,负责协调指导各自行业领域的限额以下小型工程和零星作业安全生产监督管理工作,指导督促相关单位加强安全管理。
市市场监管部门负责限额以下的电梯安装、改造、更换(含更换前的拆除)等电梯设备施工活动的安全监管,督促引导从事特种设备施工活动的单位和个人落实安全生产主体责任。市住房建设部门负责限额以下的电梯机房、井道、通道等与电梯相关的建筑物及附属设施土建施工活动的安全监管,以及电梯随建筑整体拆除活动的安全监管。
市国有资产管理部门负责指导督促所监管企业按照有关要求落实限额以下小型工程和零星作业安全生产工作。
市查违部门依职责统筹指导查处限额以下小型工程和零星作业活动中出现的违反土地、规划等方面法律法规的违法建设行为。
国家机关、事业单位及地铁、水务、电力、油气、燃气、通信等专营单位作为建设单位或者业主组织实施限额以下小型工程或者零星作业,应依法履行建设单位或者业主的安全生产责任。
军用建筑、公安监管场所、监狱、机场、码头、口岸、轨道交通运营管理区域、长途汽车站以及其他依法实施封闭式管理的场所内实施的限额以下小型工程或者零星作业由其管理单位依法自行履行安全生产统一协调、管理职责。
第十二条 各区人民政府(含大鹏新区、深汕特别合作区管委会,下同)履行以下职责:
(一)统筹组织辖区各街道办事处和区相关行业主管部门具体实施限额以下小型工程和零星作业安全生产纳管工作;
(二)建立健全体制机制,明确责任体系和职责分工,建立分级网格化管理体系,形成全覆盖、分片管理、分级负责的监管网络;
(三)加强人员及专项经费保障,将限额以下小型工程和零星作业安全生产必要工作经费纳入年度财政预算,确保监管力量与纳管规模相匹配;
(四)统筹辖区限额以下小型工程和零星作业信息登记工作,明确信息登记受理主体(以下简称受理单位),组织设立登记服务受理点,优化、规范信息登记服务工作;
(五)统筹辖区监管力量,组织开展限额以下小型工程和零星作业日常安全巡查、专业巡查,对发现的安全隐患及时进行处置;组织对高风险小型工程实施重点纳管,加强专业技术支撑,有效排查治理问题隐患和管控安全风险;
(六)依照安全生产有关法律法规,组织查处限额以下小型工程和零星作业的违法违规行为;
(七)组织开展辖区安全生产宣传培训教育工作,通过新媒体等有效渠道,加强事故警示教育、风险告知,督促责任主体做好班前培训教育和作业安全交底;
(八)组织受理限额以下小型工程和零星作业有关违法行为和安全隐患的投诉、举报,并及时核查处理;
(九)建立督导督办、激励问责机制,对辖区限额以下小型工程和零星作业安全生产工作进行分析研判、督导评估、激励问责;
(十)落实法律法规及有关规定明确的其他职责。
第十三条 区住房建设、交通运输、水务等建设工程主管部门履行以下职责:
(一)按照区人民政府明确的职责分工,开展限额以下小型工程安全纳管协调指导等工作;
(二)结合辖区实际细化完善工作指引,加强限额以下小型工程安全纳管业务培训;
(三)对纳管制度实施情况开展督导检查,对发现的问题及时督办整治,或者上报区人民政府协调解决有关重要问题;
(四)开展限额以下小型工程安全生产宣传教育,加强典型案例警示教育;
(五)指导基层对高风险小型工程实施重点监管,开展督导检查,强化专业技术支撑;
(六)协调指导限额以下小型工程执法查处工作,依法对接报或者发现的职责范围内的限额以下小型工程有关违法违规行为进行查处;
(七)落实法律法规及有关规定明确的其他职责。
区应急管理等各负有安全监管职责的部门,按照各自职责分工,负责具体协调指导相关零星作业安全生产违法行为的查处工作。
区其他相关主管部门应参照第十一条市相关主管部门职责开展工作。
第十四条 各街道办事处依据有关职责分工履行以下职责:
(一)对限额以下小型工程和零星作业依法依规开展巡查巡护、隐患排查、信息传递、先期处置、组织群众疏散撤离以及应急知识宣传普及等应急管理工作,做到预防在先、发现在早、处置在小;
(二)配合相关部门定期开展重点检查,做好日常巡查,推动落实生产经营单位主动自查等制度,突出防御重点,盯紧基层末梢,着重开展小型工程等风险隐患排查,提升排查专业性。
街道履职事项清单等另有规定的,按照有关规定执行。
第四章 登记纳管和巡查执法
第十五条 限额以下小型工程和零星作业的登记纳管程序包括:信息登记、安全巡查、执法处置、完工注销。
第十六条 限额以下小型工程和零星作业实行安全生产信息登记制度,建设单位或者业主应当在开工作业前向受理单位申报登记安全生产有关信息和材料。
信息登记有效期限为6个月,逾期可申请延期一次。该信息登记为告知性登记,仅作为安全生产纳管的依据,建设单位或者业主应当按照有关法律法规规定在施工作业前自行完善其他有关合法性手续。凡涉及虚假申报、刻意规避施工许可证办理、超出登记范围施工、违法建设等行为的,信息登记无效,予以撤销。
市住房建设部门、应急管理部门结合本市实际制订并及时更新限额以下小型工程和零星作业安全生产信息登记指引。
第十七条 建设单位或者业主可以通过以下两种方式进行安全生产信息登记:
(一)网上安全生产信息登记:通过本市限额以下小型工程和零星作业的登记纳管平台提交电子信息材料;
(二)现场安全生产信息登记:前往受理单位设立的受理点现场提交纸质信息材料。
第十八条 限额以下小型工程应当登记以下信息和材料:
(一)基本信息登记表;
(二)有关权属、身份材料,包括:1.申报登记人员的身份证;建设单位或者业主授权他人办理的,应提供受委托人身份材料及授权委托书;2.房屋所有权证或者证明其合法权益的有效凭证;非房屋产权人申报登记的,应提供房屋产权人同意施工的书面材料;
(三)安全生产承诺书;
(四)工程委托合同或者协议书;
(五)涉及高风险小型工程或者危险作业的,应提供施工、作业专项方案;属于装饰装修工程的,应提供装饰装修方案;
(六)涉及高风险小型工程等必须委托具有相应资质等级的企业情形的,应提供该企业在有效期内的企业资质证书及安全生产许可证,以及企业法定代表人出具的项目负责人书面授权委托书;
(七)有关具体情形的材料,包括:涉及本办法第七条第一款第六项情形的,提供相应的鉴定报告、设计文件和施工方案;涉及拆改燃气管道和设施的,应提供管道燃气企业出具的意见材料;涉及动土作业且经查明有地下管线的,应提供与地下管线权属或者运营管理等单位签订的安全保护协议;属于限额以下合法、非单一产权、单元式既有住宅的电梯加装工程,应提供联合审查意见书等材料;其它限额以下电梯加装、改造工程,应提供相关部门审批同意或者审查通过的相关材料。
零星作业应当登记以下信息和材料:作业时间、地点、雇请单位或者人员、特种作业证件及其作业内容。
第十九条 限额以下小型工程和零星作业应按照以下要求开展安全生产信息登记工作:
(一)建设单位或者业主应遵循诚信原则申报登记安全生产信息和材料,并对登记信息和材料的真实性负责;
(二)通过网上申报的,受理单位原则上应在3个工作日内受理反馈;到现场申报的,受理单位原则上应当场受理反馈;
(三)受理单位对申报信息、材料的完整性进行核对:属于登记纳管范围,且申报信息、材料完整的,予以快速受理,并按程序反馈,发放登记回执;对于申报信息、材料不完整的,应当一次性告知修改意见;对于应当申请办理施工许可证的,告知其向有关部门申请办理施工许可手续;对通过现场方式进行信息登记的,受理通过后应会同建设单位或者业主将有关信息录入纳管平台;
(四)登记信息通过纳管平台及时推送各相关部门,各相关部门依职责开展纳管工作。
受理单位应在受理登记时,通过签署安全生产承诺书、发放安全生产指引、播放警示教育视频、风险告知书等方式,告知限额以下小型工程和零星作业的有关注意事项、禁止行为、安全生产工作要求等内容,督促引导责任主体按照规定落实安全生产主体责任。
第二十条 区人民政府指定的有关单位应按照行业主管部门发布的安全巡查指引,遵循分级分类纳管要求,对限额以下小型工程和零星作业开展日常巡查、专业巡查工作。
第二十一条 巡查人员应按照有关安全巡查指引的规定,对巡查发现的问题及时进行处理:
(一)发现未办理安全生产信息登记手续的,应督促指导建设单位或者业主按规定办理安全生产信息登记手续;发现现场高风险小型工程与申报登记的信息不符的,应督促指导建设单位按要求补充完善有关信息和条件;对未按期补办或者拒不登记的,由相关执法机构依照执法权限分工依法查处;
(二)发现超范围施工、破坏承重结构、擅自拆改燃气管道、违规使用危险化学品,未按照相关安全技术标准施工作业,未采取必要安全防护措施的,应立即制止,督促整改,并按规定上报;对未按期整改或者现场存在重大安全隐患的,由相关执法机构依照执法权限分工依法查处;
(三)发现违反土地、规划法律法规的违法建设活动,或者应当办理施工许可而未办理擅自开工建设,或者依法依规应予禁止、应当控停的其他违法建设活动、违法生产作业活动的,应立即制止,由相关执法机构依照执法权限分工依法查处。
第二十二条 建设单位或者业主应当在完工后3个工作日内及时申报注销,巡查人员应对完工情况予以现场核实确认,实现闭环管理。
第二十三条 高风险小型工程施工应遵照以下管理要求:
(一)高风险小型工程办理安全生产信息登记后,区人民政府指定的有关单位应于3个工作日内组织开展现场检查;
(二)建设单位、施工单位必须配备现场安全管理人员;
(三)施工单位必须组织编制施工组织方案,明确施工计划、工艺技术、安全保证措施、人员保障、应急处置措施等内容。施工方案由施工单位技术负责人审核签字、加盖单位公章,报建设单位审批后存档。施工单位严格按照方案组织施工,不得擅自修改施工方案;
(四)施工前,建设单位应督促施工单位现场技术负责人结合工程特点及风险,向施工现场管理人员、施工作业人员进行书面安全技术交底,告知危险事项及安全管理要点,交底资料由双方共同签字确认,并留档备查;
(五)施工单位应配备与所承接的小型工程专业、规模相符的注册建造师或者专业技术人员,施工作业前组织班前安全生产喊话,就当班施工作业任务、完成标准、安全注意事项向作业人员进行培训,并检查安全防护用品的穿戴使用;
(六)施工过程中,发生危及人身安全的险情时,施工单位现场负责人应立即组织施工人员停止作业、撤离危险区域;
(七)施工单位应严格划定作业区域,施工区域与其他区域必须采用不燃材料进行防火分隔;实施动火作业的要严格遵守相关规定,严格落实人员密集场所动火作业安全管理的若干措施。
第五章 惩处与监督
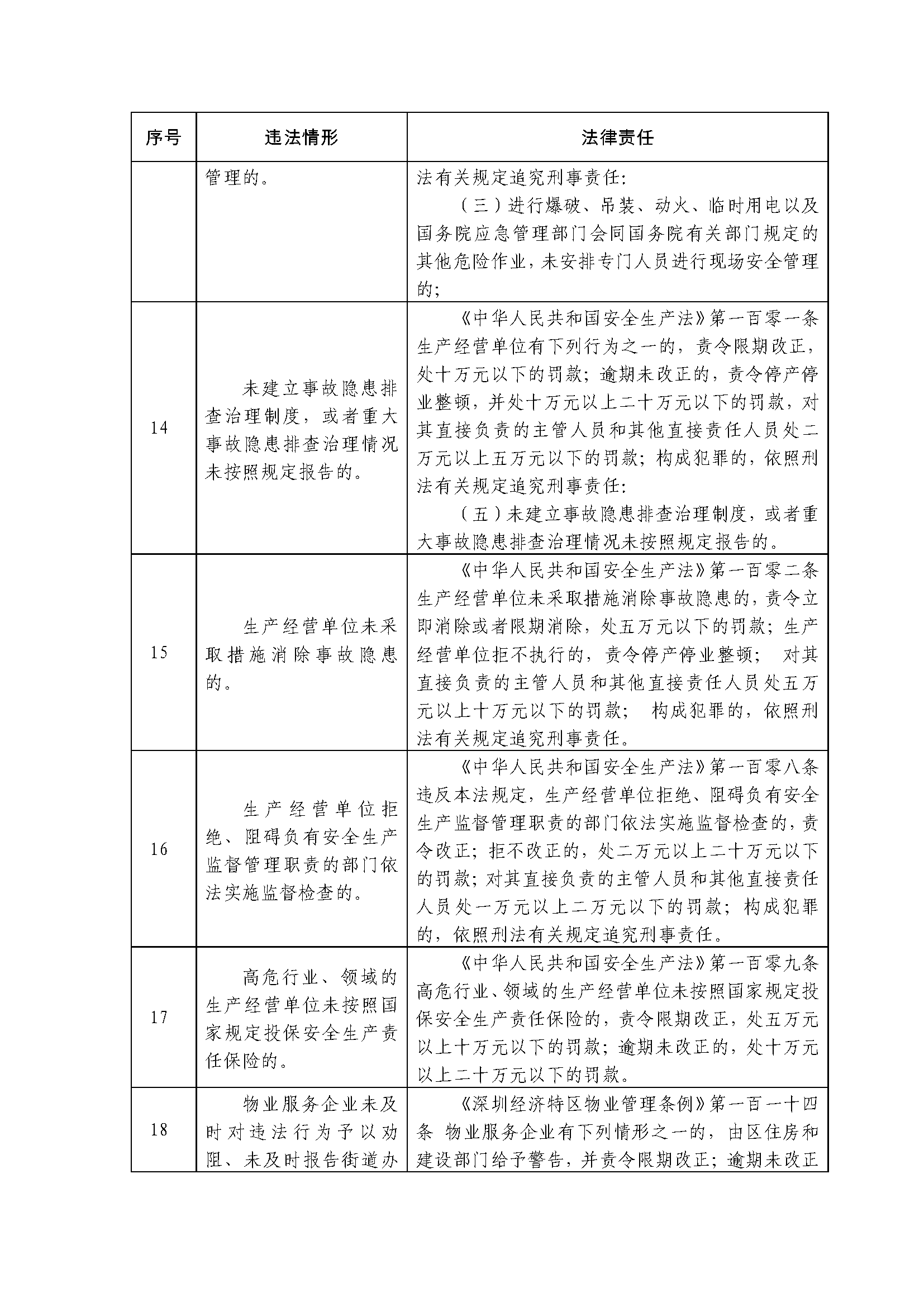
第二十四条 限额以下小型工程和零星作业发生安全生产事故的,依法开展事故调查,追究相关责任单位或者人员责任;对于有关违法违规行为,由相关部门依法依规采取约谈警示、行政处罚、信用管理联合惩戒等措施进行惩处;构成犯罪的,依照刑法有关规定追究刑事责任。
第二十五条 负有限额以下小型工程和零星作业安全生产监督管理职责的部门和有关单位的工作人员,违反相关法律、法规及本办法,不履行或者不正确履行限额以下小型工程和零星作业安全生产管理职责的,依法依规予以问责处理;构成犯罪的,依照刑法有关规定追究刑事责任。
第二十六条 限额以下小型工程和零星作业安全生产纳管工作情况,纳入市各级年度安全生产责任制考核范围。
第二十七条 鼓励社会各界和广大群众通过12345、12350热线等渠道积极参与限额以下小型工程和零星作业违法违规行为的监督举报。任何单位或者个人都有权检举、控告、投诉限额以下小型工程和零星作业中存在的安全事故隐患和相关安全生产违法违规行为。举报事项符合有关奖励办法规定并经核查属实的,按照相关规定发放奖金。举报事项应当客观真实,不得捏造、歪曲事实,不得诬告、陷害他人。捏造、歪曲事实意图诬告、陷害他人的,依法追究其法律责任。
第二十八条 限额以下小型工程和零星作业常见违法情形及法律责任见附件表格。
第六章 附 则
第二十九条 抢险救灾工程不适用本办法。
第三十条 各区人民政府应当结合辖区实际制订实施细则。
第三十一条 本办法生效后,《深圳市人民政府关于完善街道综合行政执法体制机制的决定》(深府〔2021〕18号)、《深圳市人民政府关于街道综合行政执法的公告》(深府函〔2021〕213号)及本市其他有关法规、规章及文件中提到的“小散工程”均由本办法的“限额以下小型工程”替代。
本办法所称的建设单位,是指投资进行限额以下小型工程的任何单位或者个人。
本办法所称的业主,是指投资进行零星作业的任何单位或者个人。
本办法所称的生产经营单位,是指依法从事生产或者经营活动的基本单元,包括企业法人、不具备企业法人资格的合伙组织、个体工商户和自然人等生产经营主体。
第三十二条 本办法由市住房建设部门会同市应急管理部门负责解释。
第三十三条 本办法自2025年5月17日施行,有效期5年。






深圳市限额以下小型工程和零星作业安全生产纳管办法政策解读
为深入贯彻落实习近平总书记关于安全生产的重要论述,加强全市限额以下小型工程和零星作业安全生产管理,规范限额以下小型工程和零星作业安全生产,完善安全生产风险排查整治和责任倒查机制,防范和减少安全事故发生,根据国家、省、市的有关法律法规规定,结合深圳市实际制定《深圳市限额以下小型工程和零星作业安全生产纳管办法》(以下简称《办法》)。现就有关情况解读如下:
一、《办法》制定背景和必要性
一是强化安全管理的需要。自2018年全市对限额以下小型工程和零星作业实施安全纳管以来,经过各方共同努力,其事故数量总体明显下降,但由于施工现场风险因素多、安全防护措施和安全生产责任落实不到位等原因,限额以下小型工程安全事故仍然多发、易发,有必要继续加强对限额以下小型工程和零星作业安全生产活动的安全纳管,有效防范各类事故发生。
二是优化营商环境的需要。在纳管工作中,备案时间长、备案材料多、备案标准不一等问题反馈较多,对企业装修开店、居民装修入住等造成不利影响。有必要进一步简化登记流程、规范登记要求,提升登记效率,为企业和居民提供更加便捷、高效的登记纳管服务。
三是完善制度和职责分工的需要。针对纳管工作中遇到的纳管范围边界不明确、各方职责和责任需更新、巡查执法及保障力度不足、企业主体责任落实不到位等问题,有必要进一步完善有关制度和各方职责,强化全链条闭环管理,构建协同高效的工作机制。
二、《办法》主要内容
《办法》共分为六章,包括总则、主体责任、职责分工、登记纳管和巡查执法、惩处与监督及附则等章节,条文共三十三条。主要内容如下:
(一)明确纳管范围和限额大小,进一步细化完善具体类型
一是与《广东省住房和城乡建设厅关于调整房屋建筑和市政基础设施工程施工许可证办理限额的通知》对施工许可证办理限额的调整保持一致,《办法》将限额以下小型工程定义为:按规定可以不申请办理施工许可证的工程投资额在100万元以下(含100万元)或者建筑面积在500平方米以下(含500平方米)的小型工程(含土木工程、建筑工程、线路管道和设备安装工程及装修工程)。同时,《办法》将《深圳市小散工程和零星作业安全生产纳管暂行办法》(深府办规〔2018〕10号)中的“小散工程”表述改为“限额以下小型工程”,与省住房城乡建设厅及上位法的表述保持一致。为确保工作的延续性,在第三十一条明确,本办法生效后,原“小散工程”概念内涵由本办法的“限额以下小型工程”替代。
二是《办法》纳管的零星作业,包括:在公共区域进行、存在特定安全风险、依法无需许可审批的非工程建设类生产作业经营活动等要素,删除了“小规模”的范围限定。
三是对限额以下小型工程具体类型进行了调整,方便申报登记时选择区分和后续的分类管理:增加了限额以下的房屋保修、修缮、改造、加固工程和限额以下电梯加装、改造、更换、拆除工程等类型。对零星作业增加了管道、工业环保设备设施、电动自行车充电设施、舞台看台、住宅区公共场所绿化枝叶修剪等类型。
(二)进一步完善信息登记制度,优化营商环境服务
《办法》进一步完善了信息登记制度,明确告知性登记的具体工作要求,全面推行网上登记和信息化管理。一是将安全生产备案服务制度修改为安全生产信息登记制度,明确信息登记的性质和有效期,强调是告知性登记,仅作为安全生产纳管的依据,建设单位或者业主应当自行完善其他有关合法性手续。涉及虚假申报、刻意规避施工许可证办理、超出登记范围施工、违法建设等行为的,信息登记无效(第十六条)。二是建立全市登记纳管平台,新增网上登记方式,提供便捷登记服务(第六条、第十七条)。三是统一全市登记信息和材料具体要求,避免各区标准不一的情况(第十八条)。四是明确受理时限:网上申报的,3个工作日内受理反馈;现场申报的,原则上应当场受理反馈(第十九条)。五是简化受理核对要求。仅需对信息和材料的完整性进行核对,提高受理效率,缩短受理时长(第十九条)。
(三)进一步加强分级分类监管,突出高风险小型工程风险管控
《办法》建立了高风险小型工程纳管制度(第三条、第二十三条),将单边超限、拆改建筑主体和承重结构、电梯工程施工、涉及人员密集场所动火作业、有限空间作业、危大工程施工等事故风险相对较高的小型工程列为高风险小型工程,实施重点纳管,在第二章的主体责任、第三章的监管责任提出了建设单位责任要求、施工单位资质条件要求、具体情形的安全生产条件和管理要求,加强安全防范,严防小施工引发大事故。
1.工程投资额>100万元但建筑面积≤500平方米的限额以下小型工程;建筑面积>500平方米但工程投资额≤100万元的限额以下小型工程。对于有建筑面积指标,但建筑面积或者工程投资额中的一个指标超出限额、另一个指标没有超出限额的小型工程,因为规模增大,事故风险随之增大,因此纳入高风险小型工程类型。
2.涉及变动建筑主体和承重结构的限额以下小型工程。如果擅自变动或者不规范变动建筑主体和承重结构,则可能对整栋房屋安全造成严重威胁,导致房屋开裂、倾斜甚至发生坍塌事故。因此应严格依法履行规定程序:确需变动建筑主体和承重结构的,应当在施工前委托原设计单位或者具有相应资质等级的设计单位提出设计方案,并委托具有相应资质等级的施工单位实施;涉及增加使用荷载,改变房屋使用功能等影响房屋安全使用的,应当委托鉴定机构开展房屋安全鉴定,委托原设计单位或者具有相应资质等级的设计单位提出设计方案,并委托具有相应资质等级的施工单位实施,经建设单位验收后投入使用(第七条第一款第六项)。
3.限额以下电梯加装、改造、更换、拆除工程。电梯工程施工作业安全事故风险大,应重点监管。《办法》建立了以下监管制度措施:一是全面纳管。将限额以下电梯加装、改造、更换、拆除工程全面纳入安全纳管范围(第二条第一款第五项)。二是明确电梯设备监管职责分工。市市场监管部门负责限额以下的电梯安装、改造、更换(含更换前的拆除)等电梯设备施工活动的安全监管,督促引导从事特种设备施工活动的单位和个人落实安全生产主体责任。市住房建设部门负责限额以下的电梯机房、井道、通道等与电梯相关的建筑物及附属设施土建施工活动的安全监管,以及电梯随建筑整体拆除活动的安全监管(第十一条)。三是相关部门审查通过。对于限额以下合法、非单一产权、单元式既有住宅的电梯加装工程,应按现行相关指引要求实施,经相关部门联合审查通过;对于其它限额以下电梯加装、改造工程,应依法依规落实工程规划、特种设备管理有关规定;对于电梯更换、拆除工程,应当依法依规落实特种设备管理等有关规定。四是严格履行建设程序。电梯工程涉及变动建筑主体和承重结构的,应当在施工前委托原设计单位或者具有相应资质等级的设计单位提出设计方案,并委托具有相应资质等级的施工单位实施;涉及增加使用荷载,改变房屋使用功能等影响房屋安全使用的,应当委托鉴定机构开展房屋安全鉴定,委托原设计单位或者具有相应资质等级的设计单位提出设计方案,并委托具有相应资质等级的施工单位实施,经建设单位验收后投入使用。五是开工前申报登记。建设单位在开工前应如实申报登记,提供有关审批或者审查材料,以及涉及有关情形的相应的鉴定报告、设计文件和施工方案等材料(第十八条第一款第七项)。六是列为高风险小型工程实施重点监管。对于高风险小型工程在申报登记后3个工作日内组织开展现场检查,强化专业技术支撑,加强督导检查,严格审查施工安全资质条件,督促责任主体加强人员配备、方案编审落实、培训交底、现场管理,加强事故防范(第二十三条)。
4.涉及人员密集场所动火作业的限额以下小型工程。人员密集场所是指人员聚集的室内场所,包括公众聚集场所,医院的门诊楼、病房楼,学校的教学楼、图书馆、食堂和集体宿舍,养老院,福利院,托儿所,幼儿园,公共图书馆的阅览室,公共展览馆、博物馆的展示厅,劳动密集型企业的生产加工车间和员工集体宿舍,旅游、宗教活动场所等。其中,公众聚集场所是指面对公众开放,具有商业经营性质的室内场所,包括宾馆、饭店、商场、集贸市场、客运车站候车室、客运码头候船厅、民用机场航站楼、体育场馆、会堂,影剧院、录像厅、礼堂等演出、放映场所,舞厅、卡拉OK厅、音乐茶座、酒吧等歌舞娱乐场所,游艺、游乐场所和保龄球馆、旱冰场、桑拿等娱乐、健身、休闲场所和互联网上网服务营业场所等。其他场所动火作业可能影响人员密集场所安全的,参照人员密集场所进行管理。在人员密集场所实施的动火作业(包括电焊、气焊、气割作业及使用喷灯、打磨、砂轮、电钻等可能产生火焰、火花和炽热表面的临时性施工作业),一旦发生火灾事故,风险很大,后果很严重。为认真落实国务院安全生产委员会印发的《关于加强人员密集场所动火作业安全管理的若干措施》(安委〔2024〕12号),《办法》将此类工程纳入高风险小型工程予以重点监管。人员密集场所产权单位、管理使用单位、承包承租单位、建设单位、施工单位等各有关单位须认真落实《深圳市住房和建设局关于印发<关于加强人员密集场所动火作业安全管理的若干措施实施要点>的通知》等有关要求。
5.涉及有限空间作业的限额以下小型工程。有限空间作业时如未按标准规范施工或者发生事故后不科学救援,极易发生多人中毒、窒息事故。
6.第六、七、八、九项均为涉及《广东省住房和城乡建设厅关于房屋市政工程危险性较大的分部分项工程安全管理的实施细则》(粤建规范〔2019〕2号)规定的危险性较大的分部分项工程(简称危大工程)的类型。
同时,《办法》明确高风险小型工程的判定标准由市建设工程主管部门定期发布更新。
(四)进一步强化安全生产主体责任
《办法》依据有关法律法规规定,进一步完善了主体责任内容,加强对责任主体的督促提醒。
在第七条建设单位责任中新增、强调对高风险小型工程,以及其他风险较大情形的职责要求:一是在开工前按本办法规定办理安全生产信息登记,依法接受监管、指导及教育培训;二是依法履行工程质量安全首要责任,加强安全生产统一协调、管理,保障合理工期、造价;三是明确高风险小型工程施工必须委托具有相应资质等级的企业实施;四是加强风险管控。严格履行变动建筑主体和承重结构的鉴定、设计、施工等建设程序;严格落实涉及人员密集场所动火作业、动土作业、拆改用户燃气管道及设施有关措施要求。
在第十条生产经营单位责任中,强调按照高风险小型工程管理制度要求,加强高风险小型工程安全管理;涉及吊装、动火、临时用电、悬吊、挖掘、拆除作业,有限空间作业,高处作业以及其他危险作业的,应按规定编审专项作业方案,确认现场安全作业条件,加强现场安全管理;其中限额以下小型工程的施工企业应依法依规投保安全生产责任保险。
(五)进一步完善各部门职责内容和分工
《办法》第三章明确了各有关部门和属地管理的职责分工。
在部门职责中:住建、交通、水务等建设工程主管部门依职责负责协调指导各自领域限额以下小型工程安全纳管工作。市应急管理部门统筹各负有安全监管职责的部门开展零星作业安全纳管工作。市市场监管部门负责限额以下的电梯安装、改造、更换(含更换前的拆除)等电梯设备施工活动的安全监管,督促引导从事特种设备施工活动的单位和个人落实安全生产主体责任。市住房建设部门负责限额以下的电梯机房、井道、通道等与电梯相关的建筑物及附属设施土建施工活动的安全监管,以及电梯随建筑整体拆除活动的安全监管。其他各有关部门按照“管行业必须管安全、管业务必须管安全、管生产经营必须管安全”原则,协调指导本行业领域各有关单位做好限额以下小型工程和零星作业安全生产工作。查违部门依职责统筹指导查处违反土地、规划等方面法律法规的违法建设行为。
在属地管理职责中,《办法》重点对区人民政府(含大鹏新区、深汕特别合作区管委会,下同)职责进行了明确,各区人民政府一是应加强统筹组织力度;二是应加强人力财力保障,确保监管力量与纳管规模相匹配;三是应制定实施细则,健全完善体制机制,明确责任体系和职责分工,建立分级网格化管理体系,形成全覆盖、分片管理、分级负责的监管网络;四是应建立督导督办、激励问责机制,加强分析研判、督导评估、激励问责,压实各级责任。
(六)进一步优化安全纳管程序
《办法》在第四章明确了限额以下小型工程和零星作业的登记纳管程序(信息登记、安全巡查、执法处置、完工注销),有关制度要求,新增完工注销环节,实现闭环监管。有关流程图详见附件。
(七)进一步完善惩处与监督有关内容
《办法》在第五章明确了对责任主体、工作人员违法违规行为的惩处要求,将纳管工作情况纳入年度安全生产责任制考核范围,鼓励社会各界、广大群众监督举报,并通过附件表格形式,列举了限额以下小型工程和零星作业常见违法违规行为应承担的法律责任,加强对各方责任主体落实安全生产责任的提醒。
(八)进一步加强信息化管理
建立并应用全市登记纳管平台,采集限额以下小型工程和零星作业相关市场主体信用信息、现场影像和管理资料,推进数据共享,提升管理效能。
三、其他有关事项的说明
(一)关于安全生产信息登记
《办法》为规范性文件,不能设置许可审批事项,因此《办法》的安全生产信息登记为告知性登记,仅作为安全生产纳管的依据,在受理时仅需对信息和材料的完整性进行核对,各区在制定细则和执行中不得擅自设置审批前置条件,不得随意增减登记信息和材料,不得将告知性登记变相为许可审批事项。
(二)关于限额以下小型工程的判定
对于房屋装修工程等有建筑面积指标的工程,建筑面积或者工程投资额这两个指标的任意一个或者两个在限额以下,即为限额以下小型工程;对于各类市政基础设施工程、设备安装工程等没有建筑面积指标的工程,则须工程投资额≤100万元,才是限额以下小型工程。
(三)关于限额以下小型工程资质条件
《中华人民共和国安全生产法》第四十九条规定,经营单位不得将生产经营项目、场所、设备发包或者出租给不具备安全生产条件或者相应资质的单位或者个人。《中华人民共和国建筑法》第二十二条规定,建筑工程实行招标发包的,发包单位应当将建筑工程发包给依法中标的承包单位。建筑工程实行直接发包的,发包单位应当将建筑工程发包给具有相应资质条件的承包单位;第八十三条规定,省、自治区、直辖市人民政府确定的小型房屋建筑工程的建筑活动,参照执行。《住宅室内装饰装修管理办法》(中华人民共和国建设部令第110号)第九条规定,装修人经原设计单位或者具有相应资质等级的设计单位提出设计方案变动建筑主体和承重结构的,或者装修活动涉及该办法第六条、第七条、第八条内容的,必须委托具有相应资质的装饰装修企业承担。根据以上规定,《办法》在第七条第一款第二项明确要求建设单位依法将限额以下小型工程委托给具备相应资质等级或者安全生产条件的生产经营单位进行施工;高风险小型工程施工必须委托给具有相应资质等级的企业承担。各区在制定细则时原则上不得扩大范围,不得要求所有小型工程均需由具有相应资质等级的企业承担。
(四)关于街道办事处及社区职责
由于街道履职事项清单需按要求进行编制,《办法》未对街道办事处职责作具体细化规定,主要依据《中共中央办公厅 国务院办公厅关于进一步提升基层应急管理能力的意见》(2024年9月21日发布)明确的原则性意见进行表述。街道办事处具体职责以及小型工程安全生产执法分工、社区职责等事项,由区人民政府结合街道履职事项清单编制工作要求,在实施细则中进一步明确。
(五)关于安全巡查工作
《办法》第二十条明确,区人民政府指定的有关单位应按照行业主管部门发布的安全巡查指引,遵循分级分类纳管要求,对限额以下小型工程和零星作业开展日常巡查、专业巡查工作。市住房建设、交通、水务、应急管理、城市管理、市场监管、卫生健康、教育、文化广电旅游体育、国资及其他各行业主管部门结合各领域实际制定有关指引,指导各有关单位和基层开展工作。
(六)关于安全生产信息登记的受理主体
《办法》明确各区人民政府统筹辖区限额以下小型工程和零星作业信息登记工作,明确信息登记受理主体,组织设立登记服务受理点,优化、规范信息登记服务工作。各区人民政府在制定细则时应按要求明确信息登记受理主体,组织设立受理点,开展信息登记受理和服务指导等工作。
(七)关于安全生产责任保险
根据《中华人民共和国安全生产法》第五十一条、第一百零九条和《广东省安全生产责任保险实施办法》(广东省人民政府令第274号)第六条规定,建筑施工等高危行业领域的生产经营单位应当按照国家规定投保安全生产责任保险。高危行业、领域的生产经营单位未按照国家规定投保安全生产责任保险的,责令限期改正,处五万元以上十万元以下的罚款;逾期未改正的,处十万元以上二十万元以下的罚款。因此《办法》明确:限额以下小型工程的施工企业应按照法律法规有关规定投保安全生产责任保险。下一步,市住房建设局将会同金融管理等部门进一步健全限额以下小型工程安全生产责任保险有关制度要求,制定合理的保险费率,优化限额以下小型工程安全生产责任保险有关工作。
(八)关于拆除工程安全监管
《建设工程安全生产管理条例》(国务院令第393号)未区分拆除工程的规模大小,对建(构)筑物的拆除工程实行备案制管理。
(九)关于国家机关、事业单位的限额以下小型工程和零星作业
2018版的《办法》明确国家机关、事业单位作为建设单位或者业主的小散工程和零星作业由其自行管理。由于部分国家机关、事业单位不具备安全管理能力,《办法》将国家机关、事业单位作为建设单位或者业主的限额以下小型工程和零星作业不再排除在外,而是强调其要履行建设单位或者业主的安全生产责任。但对于军用建筑、公安监管场所、监狱、机场、码头、口岸、轨道交通运营管理区域、长途汽车站以及其他依法实施封闭式管理的场所内实施的限额以下小型工程或者零星作业由其管理单位依法自行履行安全生产统一协调、管理职责。
附件:登记纳管工作流程图

浏览相关文章


深耕厚积聚焦专注
全力办理委托事项
扎实维护合法权益

