综合资讯

首页 > 综合资讯 >

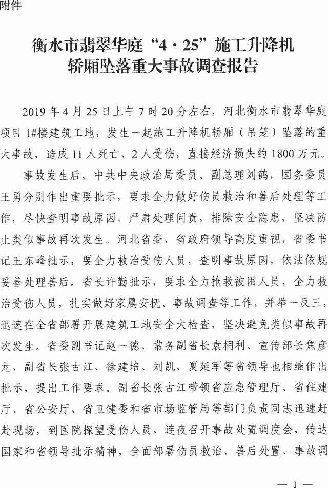
衡水市翡翠华庭“4·25”施工升降机桥厢坠落重大事故调查报告

点击复制标题网址

——温馨提示——

已复制到剪贴板,可粘贴到下一处。


时间:2019-09-21 12:30:47   查看:

衡水市翡翠华庭“4·25”施工升降机桥厢坠落重大事故调查报告
衡水市翡翠华庭“4·25”施工升降机桥厢坠落重大事故调查报告





 

衡水市翡翠华庭“4·25”施工升降机桥厢坠落重大事故调查报告

衡水市翡翠华庭“4·25”施工升降机桥厢坠落重大事故调查报告

衡水市翡翠华庭“4·25”施工升降机桥厢坠落重大事故调查报告

衡水市翡翠华庭“4·25”施工升降机桥厢坠落重大事故调查报告

衡水市翡翠华庭“4·25”施工升降机桥厢坠落重大事故调查报告

衡水市翡翠华庭“4·25”施工升降机桥厢坠落重大事故调查报告

 

衡水市翡翠华庭“4·25”施工升降机桥厢坠落重大事故调查报告

 

衡水市翡翠华庭“4·25”施工升降机桥厢坠落重大事故调查报告

衡水市翡翠华庭“4·25”施工升降机桥厢坠落重大事故调查报告

衡水市翡翠华庭“4·25”施工升降机桥厢坠落重大事故调查报告

衡水市翡翠华庭“4·25”施工升降机桥厢坠落重大事故调查报告

 

衡水市翡翠华庭“4·25”施工升降机桥厢坠落重大事故调查报告

 

衡水市翡翠华庭“4·25”施工升降机桥厢坠落重大事故调查报告

衡水市翡翠华庭“4·25”施工升降机桥厢坠落重大事故调查报告

衡水市翡翠华庭“4·25”施工升降机桥厢坠落重大事故调查报告

衡水市翡翠华庭“4·25”施工升降机桥厢坠落重大事故调查报告

衡水市翡翠华庭“4·25”施工升降机桥厢坠落重大事故调查报告

衡水市翡翠华庭“4·25”施工升降机桥厢坠落重大事故调查报告

 

衡水市翡翠华庭“4·25”施工升降机桥厢坠落重大事故调查报告

衡水市翡翠华庭“4·25”施工升降机桥厢坠落重大事故调查报告

衡水市翡翠华庭“4·25”施工升降机桥厢坠落重大事故调查报告

衡水市翡翠华庭“4·25”施工升降机桥厢坠落重大事故调查报告

衡水市翡翠华庭“4·25”施工升降机桥厢坠落重大事故调查报告

衡水市翡翠华庭“4·25”施工升降机桥厢坠落重大事故调查报告

衡水市翡翠华庭“4·25”施工升降机桥厢坠落重大事故调查报告

衡水市翡翠华庭“4·25”施工升降机桥厢坠落重大事故调查报告

衡水市翡翠华庭“4·25”施工升降机桥厢坠落重大事故调查报告

衡水市翡翠华庭“4·25”施工升降机桥厢坠落重大事故调查报告

衡水市翡翠华庭“4·25”施工升降机桥厢坠落重大事故调查报告

衡水市翡翠华庭“4·25”施工升降机桥厢坠落重大事故调查报告


 

 

衡水市翡翠华庭“4·25”施工升降机桥厢坠落重大事故调查报告

衡水市翡翠华庭“4·25”施工升降机桥厢坠落重大事故调查报告

衡水市翡翠华庭“4·25”施工升降机桥厢坠落重大事故调查报告

衡水市翡翠华庭“4·25”施工升降机桥厢坠落重大事故调查报告

衡水市翡翠华庭“4·25”施工升降机桥厢坠落重大事故调查报告

衡水市翡翠华庭“4·25”施工升降机桥厢坠落重大事故调查报告

衡水市翡翠华庭“4·25”施工升降机桥厢坠落重大事故调查报告

衡水市翡翠华庭“4·25”施工升降机桥厢坠落重大事故调查报告

 

 

 

 

 

 

 


 

 

衡水市翡翠华庭“4·25”施工升降机桥厢坠落重大事故调查报告

衡水市翡翠华庭“4·25”施工升降机桥厢坠落重大事故调查报告

衡水市翡翠华庭“4·25”施工升降机桥厢坠落重大事故调查报告

衡水市翡翠华庭“4·25”施工升降机桥厢坠落重大事故调查报告

衡水市翡翠华庭“4·25”施工升降机桥厢坠落重大事故调查报告

衡水市翡翠华庭“4·25”施工升降机桥厢坠落重大事故调查报告

衡水市翡翠华庭“4·25”施工升降机桥厢坠落重大事故调查报告

衡水市翡翠华庭“4·25”施工升降机桥厢坠落重大事故调查报告


本文标签

法律咨询

————受人之托、忠人之事————

深圳建设工程律师

邓杰律师

深圳建设工程律所

炜衡律所

邓杰律师,法律硕士,执业于北京市炜衡(深圳)律师事务所,律师执业证号为14403201810022100,现(或曾)兼任深圳市某区建筑工务署公职律师、建设工程定标专家、深圳市人民政府听证员、深圳市政府采购评审专家(法律类),在建筑工务、政府采购等城建部门工作多年,颇为熟悉房地产(商品房预售纠纷、二手房买卖纠纷等)、建设工程(勘察设计纠纷、工程发承包纠纷、总包分包纠纷、竣工验收纠纷、造价结算纠纷、工程质量纠纷、工期索赔纠纷、工程保修纠纷等)、旧改、城市更新、棚改、征地拆迁、征收补偿、政府采购、招标投标、物业管理和强制执行等领域法律实务,能有效维护委托人各类合法权益。

专业

深耕厚积聚焦专注

尽责

全力办理委托事项

务实

扎实维护合法权益

中国建设工程法务网 版权所有
CopyRight©2029 jsgclaw.com, All Rights Reserved.
建站由法脉网提供,点击购买同款网站
本站地图

扫一扫,存名片

深圳建设工程律师名片

律师名片

QQ扫一扫

深圳建设工程律师qq

QQ咨询

微信扫一扫

深圳建设工程律师微信

微信咨询