工程结算
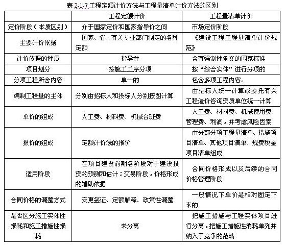
(1)最大的差别在于体现了我国建设市场发展过程中的不同定价阶段。
定额计价模式更多地反映了国家定价或国家指导价阶段(即计划经济时期,由于是定额计价的方法是照搬前苏联工程造价计价模式,实行“量价合一、固定取费”的政府指令性计价模式);而清单计价模式则反映了市场定价阶段(工程量清单只规定量,不规定价,各企业可以根据自身技术水平和施工成本报价,增加了竞争性)。
(2)主要计价依据及其性质不同。
定额计价模式的主要计价依据为国家、省、有关专业部门制定的各种定额,其性质为指导性;清单计价模式的主要计价依据为“清单计价规范”,其性质是含有强制性条文的国家标准。
(3)编制工程量的主体不同
在定额计价方法中,建设工程的工程量分别由招标人和投标人分别按图计算。而在清单计价方法中,工程量由招标人统一计算或委托有关工程造价咨询资质单位统一计算(如果是招标方工程量计算错误,比如少算,一切责任有甲方负责,最后的决算是按照实际发生的工程量计算)。
(4)单价和报价组成不同
定额计价法的单价包括人工费、材料费、机械台班费,而清单计价方法采用综合单价形式,综合单价包括人工费、材料费、机械使用费、管理费、利润,并考虑风险因素。工程量清单计价法的报价除包括定额计价法的报价外,还包括预留金、材料购置费和零星工作项目费等。
(5)适用阶段不同
工程定额主要用于在项目建设前期个阶段对于建设投资的预测和估计,在工程建设交易阶段,工程定额通常只能作为建设产品价格形成大的辅助依据,而工程量清单计价依据主要适用于合同价格形成以及后续的合同价格管理阶段。体现出我国对于工程造价一词两义采用了不同的管理方法(慢慢的定额计价会被淘汰,计价方法的方向是工程量清单计价,由于我国建筑业发展的局限性,很多企业没有自己的一套完整的计量计价规范,两种不同的管理方法其实就是一个过渡)。
(6)合同价格的调整方式不同
定额计价方法形成的合同其价格的主要调整方式有:变更签证、定额解释、政策性调整。而工程量清单计价方法在一般情况下单价是相对固定的。
(7)工程量清单计价把施工措施性消耗单列并纳入了竞争的范畴
定额计价未区分施工实物性损耗和施工措施性损耗,而工程量清单计价把施工措施与工程实体项目进行分离。
(8)评标采用的方法不同
定额计价投标一般采用百分制评分法。采用工程量清单计价法投标,一般采用合理低报价中标法,既要对总价进行评分,还要对综合单价进行分析评分。


定额计价与清单计价的区别与联系
一、
1.按定额计价时单位工程造价由直接工程费、间接费、利润、税金构成,计价时先计算直接费,再以直接费(或其中的人工费)为基数计算各项费用、利润、税金,汇总为单位工程造价。
工程量清单计价时,造价由分部分项工程项目清单费用、措施项目清单费用、其他项目清单费用、规费、税金五部分构成。这种划分的目的是将施工过程中的实体性消耗和措施性消耗分开,对于措施性消耗费用只列出项目名称,由投标人根据招标文件要求和施工现场情况、施工方案自行确定,以体现出以施工方案为基础的造价竞争;对于实体性消耗费用,则列出具体的工程数量,投标人要报出每个清单项目的综合单价。
2.分项工程单价构成不同
按定额计价时分项工程的单价是工料单价,只包括人工、材料、机械费。工程量清单计价分项工程单价一般为综合单价,除了人工、材料、机械费,还要包括管理费(现场管理费和企业管理费)、利润和必要的风险费。采用综合单价便于工程款支付、工程造价的调整和工程结算,也避免了因为“取费”产生的一些无谓纠纷。综合单价中的直接费、费用、利润由投标人根据本企业实际支出及利润预期、投标策略确定,是施工企业实际成本费用的反映,是工程的个别价格。综合单价的报出是一个个别计价、是市场竞争的过程。
3.单位工程项目划分不同
按定额计价的工程项目划分即预算定额中的项目划分,一般土建定额有几千个项目,其划分原则是按工程的不同部位、不同材料、不同工艺、不同施工机械、不同施工方法和材料规格型号,划分十分详细。
工程量清单计价的工程项目划分较之定额项目的划分有较大的综合性,新规范中土建工程只有177个项目,它考虑工程部位、材料、工艺特征,但不考虑具体的施工方法或措施,如人工或机械、机械的不同型号等。同时对于同一项目不再按阶段或过程分为几项,而是综合到一起,如混凝土,可以将同一项目的搅拌(制作)、运输、安装、接头灌缝等综合为一项,门窗也可以将制作、运输、安装、刷油、五金等综合到一起,这样能够减少原来定额对于施工企业工艺方法选择的限制,报价时有更多的自主性。工程量清单中的量应该是综合的工程量,而不是按定额计算的“预算工程量”。综合的量有利于企业自主选择施工方法并以之为基础竞价,也能使企业摆脱对定额的依赖,建立起企业内部报价及管理的定额和价格体系。
4.计价依据不同
这是清单计价和按定额计价的最根本区别。按定额计价的唯一依据就是定额,而工程量清单计价的主要依据是企业定额,包括企业生产要素消耗量标准、材料价格、施工机械配备及管理状况、各项管理费支出标准等。目前可能多数企业没有企业定额,但随着工程量清单计价形式的推广和报价实践的增加,企业将逐步建立起自身的定额和相应的项目单价,当企业都能根据自身状况和市场供求关系报出综合单价时,企业自主报价、市场竞争(通过招投标)定价的计价格局也将形成,这也正是工程量清单所要促成的目标。工程量清单计价的本质是要改变政府定价模式,建立起市场形成造价机制,只有计价依据个别化,这一目标才能实现
二、
1.采用的计价模式不同。
工程量清单计价,是实行投标人依据企业自己的管理能力、技术装备水平和市场行情,自主报价。定额预算计价所报的工程造价实际上是社会平均价。
2.采用的单价方法不同。
工程量清单计价,采用综合单价法,综合单价是指完成一个清单项目所需的人工费、材料费、机械使用费、管理费、利润,并考虑风险因素,是除规费和税金的全费用单价。
工程预算定额计价,采用工料单价法,工料单价是指分部分项工程量的单价为直接费,直接费以人工、材料、机械的消耗量及其相应的价格确定;间接费、利润和税金按照有关规定另行计算。
3.反映的成本价不同。
工程量清单计价,反映的是个别成本。工程预算定额计价,反映的是社会平均成本。
4.结算的要求不同。
工程量清单计价,结算时按合同中事先约定的综合单价的执行,综合单价基本上是包死的。
工程预算定额计价,结算时按定额规定工料单价计价,往往调整内容较多,容易引起纠纷。
5.风险处理的方式不同。
工程量清单计价,使招标人与投标人风险合理分担,投标人对自己所报的成本、综合单价负责,还要考虑各种风险对价格的影响,综合单价一经合同确定,结算时不可以调整(除工程量有变化),并且投标人对工程量的变更或计算错误不负责任;招标人相应在计算工程量时要准确,对于这一部分风险应由招标人承担,从而有利于控制工程造价。
工程预算定额计价,风险只在投资一方,所有的风险在不可遇见费中考虑;结算时,按合同约定,可以调整。可以说投标人没有风险,不利于控制工程造价。
6.项目的划分不同。
工程量清单计价,项目划分以实体列项,实体和措施项目相分离,施工方法、手段不列项,不设人工、材料、机械消耗量。这样加大了承包企业的竞争力度,鼓励企业尽量采用合理的技术措施,提高技术水平和生产效率,市场竞争机制可以充分发挥。工程预算定额计价,项目划分按施工工序列项、实体和措施相结合,施工方法、手段单独列项,人工、材料、机械消耗量已在定额中规定,不能发挥市场竞争的作用。
7.工程量计算规则不同。
工程量清单计价,清单项目的工程量是按实体的净值计算,这是当前国际上比较通行的做法。 工程预算定额计价,工程量是按实物加上人为规定的预留量等因素计算。
8.计量单位不同。工程量清单计价,清单项目是按基本单位计量。工程预算定额计价,计量单位可以不采用基本单位。
三、
与以往的计价方式相比,工程量清单计价有以下特点:1、强制性;2、竞争性;3、通用性和实用性。强制性主要表现在,一是由建设主管部门按照强制性国家标准的要求批准颁布,规定全部使用国有资金或国有资金投资为主的大中型建设工程应按“工程量清单计价规范”规定执行。二是明确工程量清单是招标文件的组成部分,并规定了招标人在编制工程量清单时必须遵守的规则。竞争性表现在“计价规范”中从政策性规定到一般内容的具体规定,充分体现了工程造价由市场竞争形成价格的原则。“计价规范”中的措施项目,在工程量清单中只列“措施项目”一栏,具体采用什么措施,由投标人根据企业的施工组织设计,视具体情况报价。另一方面,“计价规范”中人工、材料和施工机械没有具体的消耗量,为企业报价提供了自主的空间。通用性的表现是我国采用的工程量清单计价是与国际惯例接轨的,符合工程量计算方法标准化、工程量计算规则统一化、工程造价确定市场化的要求。实用性表现在“计价规范”的附录中工程量清单项目及工程量计算规则的项目名称表现的是工程实体项目,项目名称明确清晰,工程量计算规则简洁明了。
四、
1、工程量清单方式下,工程量上的风险由甲方承担,单价上的风险由乙方承担;传统定额方式下,量价风险都由乙方承担。
2、工程量清单,实行的是量价分离;传统定额是量价合一。
3、工程量清单,是在市场经济模式下的产物,利于施工企业间的相互竞争,优胜劣汰;定额是在计划经济模式下的产物,带有很强的政策性。
4、工程量清单计价,更有利于招投标工作的开展,竣工结算的进行等;定额计价相对要不灵活一些。
浏览相关文章


深耕厚积聚焦专注
全力办理委托事项
扎实维护合法权益

